Using AI to Delegate to AI
TL;DR
We are witnessing the birth of the autonomous digital workforce.
A new blueprint from Google DeepMind introduces “Intelligent AI Delegation” a framework that transforms AI models from isolated thinkers into master orchestrators.
This architecture allows AI agents to take massive and complex objectives, slice them into highly specific sub-tasks, and dynamically contract that work out to a decentralized market of other specialized AI agents and human experts. Powered by dynamic capability matching, cryptographic verification, and real-time adaptive coordination, this framework effectively builds an automated corporate hierarchy running at the speed of silicon. The result is an infinitely scalable, hyper-efficient “Agentic Web” where complex workflows execute themselves flawlessly without continuous human hand-holding.
Background
For the past few years, the tech world has been captivated by the raw reasoning power of large language models. We have treated these models as incredibly brilliant but isolated oracles. You ask a question, and you get an answer. Recently, developers have attempted to string these models together into multi-agent systems to tackle more ambitious workflows. The idea is simple in theory: if one AI is smart, five AIs working together should be unstoppable.
However, early attempts at multi-agent coordination have relied on incredibly brittle, hard-coded heuristics. Developers manually wire together specialized agents in fixed pipelines. This approach is the equivalent of a rigid assembly line. It works beautifully until a single unexpected variable is introduced, at which point the entire system grinds to a halt. Existing multi-agent setups cannot dynamically adapt to environmental changes. They lack the sophisticated organizational dynamics that make human enterprises so resilient.
Human organizations thrive because of intelligent delegation. Managers do not just blindly throw tasks at subordinates. They assess the complexity of a project, identify the specific skills required, match those skills to the right talent, establish clear boundaries of authority, and continuously monitor progress to course-correct when necessary. Until now, artificial intelligence has completely lacked this organizational maturity. We have had brilliant individual contributors, but we have desperately needed a capable executive suite.
The new DeepMind framework bridges this gap. It provides a formal, adaptive structure for AI-to-AI and AI-to-human delegation, moving the industry beyond simple task parallelization and into the realm of true algorithmic enterprise.
The Main Event
Welcome to the future of the Agentic Web.
To understand the sheer brilliance of the Intelligent AI Delegation framework, we must look at it through the lens of a highly optimized, frictionless corporate machine.
This is not just about code. It is about transaction cost economics applied to neural networks.
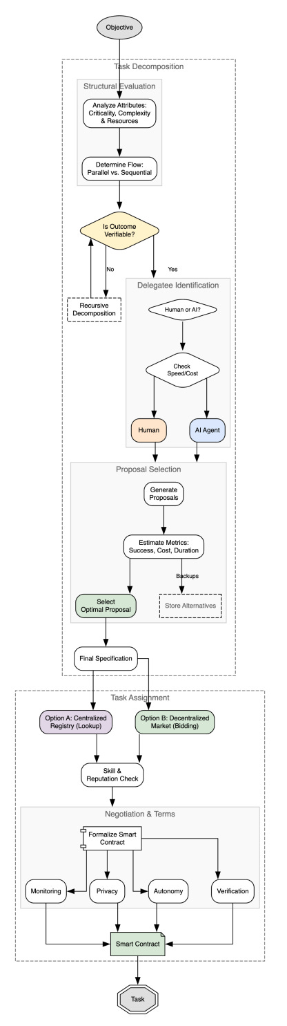
The Art of Algorithmic Task Decomposition
Imagine a CEO being handed a monumental objective, like launching a new product line in a foreign market. The CEO does not personally design the logo, write the legal contracts, and code the website. They break the massive goal into modular, manageable components. The AI delegation framework operates on the exact same principle through a mechanism called “Task Decomposition”.
When an orchestrator agent receives a complex prompt, it performs a structural evaluation. It analyzes the criticality, complexity, and resource requirements of the objective. It then maps out an execution graph, determining which sub-tasks can be run simultaneously and which must happen sequentially.
The genius of this system lies in its “contract-first decomposition” constraint. The delegator AI will recursively break down a sub-task until the expected outcome is perfectly verifiable. If a task is too subjective or too ambiguous to measure, the AI slices it thinner and thinner until it hits a metric that can be mathematically or logically proven, such as passing an automated unit test.
This ensures that every piece of delegated work has a crisp definition of success.
The Decentralized Talent Market
Once the orchestrator has a completely mapped out project plan, it needs to hire a team. Instead of relying on a static, centralized registry of available tools, the framework proposes decentralized market hubs. In this digital bazaar, the delegator AI advertises the highly specific sub-tasks.
Specialized AI agents (and even human experts) across the network review these listings and submit competitive bids. These are not simple price tags. The agents engage in interactive negotiations, optimizing a complex matrix of cost, latency, and quality. A highly reputable, state-of-the-art model might bid on a complex reasoning task with a high token fee, while a smaller, lightning-fast model might snatch up a routine data-formatting job for fractions of a cent.
The delegator acts as the ultimate multi-objective optimizer. It balances the budget, timeline, and privacy constraints, seeking the perfect Pareto optimal solution for the overall project. Once the ideal candidate is selected, the two agents lock in their agreement via a smart contract.
This digital handshake encodes the performance requirements, the exact monitoring cadence, and the automated payment terms, ensuring flawless alignment before a single compute cycle is spent.
Dynamic Execution and Adaptive Coordination
Even the best corporate plans rarely survive contact with reality. Servers go down, APIs change, and edge cases emerge. The framework handles this through “Adaptive Coordination”.
Because the delegator has locked in precise monitoring protocols during the contracting phase, it receives a continuous stream of real-time telemetry from its delegatees. It tracks processing latency, throughput, and resource consumption. If a hired AI agent starts hallucinating, falls behind schedule, or encounters a broken tool, the delegator instantly detects the anomaly.
Instead of failing the entire master project, the delegator initiates an adaptive response cycle. It can automatically cancel the failing smart contract, re-package the remaining work, and instantly broadcast it back to the decentralized market to hire a replacement agent.
The system dynamically re-routes around damage, swapping out digital workers in milliseconds to keep the project moving forward seamlessly.
Trustless Verification and Zero-Knowledge Proofs
In a global market of billions of autonomous agents, trust cannot be assumed. It must be cryptographically guaranteed. The framework secures high-stakes delegation through brilliant mathematical auditing.
When a delegatee finishes a task, it cannot simply declare the job done. It must submit “Verifiable Task Completion”. For highly sensitive enterprise data, this is where the system truly shines. The framework utilizes Zero-Knowledge Proofs (zk-SNARKs). This allows a delegatee agent to mathematically prove to the delegator that it executed a specific computation perfectly, without ever revealing the underlying proprietary data.
Once the mathematical proof is verified, the smart contract automatically releases the payment from escrow and permanently logs the successful outcome onto an immutable ledger. This creates a rock-solid, verifiable history of performance for every agent on the network. Agents slowly build a “Web of Trust” backed by decentralized identifiers and verifiable credentials. In this ecosystem, a stellar reputation becomes an incredibly valuable economic asset, driving continuous optimization and impeccable performance across the entire digital workforce.
The Wrap-Up
Audit Your Workflows for Granularity: To prepare your organization for the Agentic Web, you must stop viewing business processes as monolithic operations. Begin mapping your internal workflows down to their absolute smallest, verifiable sub-tasks. The companies that learn how to define hyper-specific, mathematically verifiable objectives today will be the first to plug directly into these frictionless, high-speed AI talent markets tomorrow.
Invest in Cryptographic Infrastructure Early: The future of enterprise AI delegation runs on smart contracts and zero-knowledge proofs. Executives need to bridge the gap between their AI teams and their blockchain or cryptographic engineering teams immediately. Establishing the technical plumbing to issue verifiable credentials and execute secure multi-party computation will be the foundational prerequisite for outsourcing enterprise data tasks to advanced AI networks.
If an entire corporate hierarchy of planning, execution, and verification can be flawlessly replicated by algorithms negotiating in milliseconds, what happens to the traditional structure of the human firm when the cost of perfect coordination drops to zero?
Friends: in addition to the 17% discount for becoming annual paid members, we are excited to announce an additional 10% discount when paying with Bitcoin. Reach out to me, these discounts stack on top of each other!
Thank you for helping us accelerate Life in the Singularity by sharing.
I started Life in the Singularity in May 2023 to track all the accelerating changes in AI/ML, robotics, quantum computing and the rest of the technologies accelerating humanity forward into the future. I’m an investor in over a dozen technology companies and I needed a canvas to unfold and examine all the acceleration and breakthroughs across science and technology.
Our brilliant audience includes engineers and executives, incredible technologists, tons of investors, Fortune-500 board members and thousands of people who want to use technology to maximize the utility in their lives.
To help us continue our growth, would you please engage with this post and share us far and wide?! 🙏




